PSIM Software: Free Options & Features

N.Nodeup 143 views
PSIM Software: Free Options & Features

PSIM Software: Free Options & Features

Hey everyone! Let’s dive into the world of PSIM software , a super powerful tool for designing and simulating power electronic systems. Now, you might be wondering, “Can I get PSIM for free?” That’s a question a lot of us ask when looking for great engineering tools. While a full, professional license of PSIM can be quite an investment, there are definitely ways to get your hands on free PSIM software or explore its capabilities without breaking the bank. We’ll explore these options, break down what you can expect, and give you the lowdown on how to get started.

Understanding PSIM and Its Value

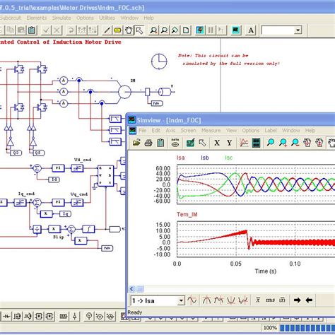
First off, what exactly is PSIM software ? PSIM stands for Power Simulation. It’s a specialized simulation software designed specifically for the design and development of power electronic circuits and systems. Think of it as a virtual laboratory where you can build, test, and optimize your power converters, motor drives, and renewable energy systems before you even build a physical prototype. This is HUGE, guys! It saves tons of time, money, and prevents a whole lot of headaches. Engineers use PSIM to analyze things like voltage and current waveforms, efficiency, switching losses, and control loop stability. The accuracy and speed of PSIM make it a go-to tool in industries like automotive, aerospace, industrial automation, and power generation. The ability to simulate complex systems with high switching frequencies and different control strategies means you can iron out design flaws early on, leading to more robust and efficient products. The software offers a user-friendly graphical interface where you can drag and drop components, connect them, and set up control algorithms. Its simulation engine is highly optimized for power electronics, meaning it can handle the fast switching dynamics and complex control loops often found in these applications. This specialized focus is what sets PSIM apart from more general-purpose circuit simulators. Whether you’re designing a simple buck converter or a complex multi-phase motor drive, PSIM provides the tools to get the job done efficiently and effectively. The insights gained from PSIM simulations are critical for meeting performance targets, regulatory requirements, and cost objectives in product development. So, when we talk about free PSIM software , we’re essentially looking for ways to access this powerful simulation environment without the typical licensing costs associated with professional engineering tools.

Exploring Free PSIM Software Options

So, you’re on the hunt for free PSIM software . Let’s be real, a fully-featured, unrestricted version of PSIM for free is rare, and for good reason – it’s a sophisticated piece of engineering software that costs a lot to develop and maintain. However, the good news is that Powersim, the company behind PSIM, does offer some pathways to experience the software without a hefty price tag. The most common way to access PSIM for free is through their Student Version or Academic License . These versions are typically provided to students and educators for educational and research purposes. They often have some limitations compared to the full commercial version, such as restrictions on the complexity of the circuits you can simulate, the number of components allowed, or perhaps some advanced features might be disabled. But for learning the fundamentals, completing university projects, or exploring basic designs, the student version is often more than enough. It provides a fantastic opportunity to get hands-on experience with a professional-grade simulation tool that you’ll likely encounter in the industry. Another avenue to consider is trial versions . Companies like Powersim sometimes offer limited-time trials of their full software. This allows you to test-drive the complete package for a set period, usually 30 or 60 days. It’s a great way to evaluate if PSIM is the right fit for your specific needs before committing to a purchase. Keep an eye on the official Powersim website for announcements regarding trial availability. While these aren’t permanently free PSIM software options, they give you a substantial window to explore its capabilities. Sometimes, specific modules or limited feature sets might be offered for free for evaluation purposes. It’s always worth checking their website for any special offers or free editions that might be available. Remember, these free or trial versions are designed to give you a taste of PSIM’s power, and even with limitations, they are incredibly valuable for learning and prototyping.

Key Features of PSIM You Can Experience

Even with the free PSIM software options, you’ll still get to experience a lot of the core functionality that makes PSIM so popular. One of the biggest draws is its intuitive graphical interface . You can easily build your circuit schematics by dragging and dropping symbols for components like switches (MOSFETs, IGBTs), diodes, capacitors, inductors, and sources. Connecting these components is as simple as drawing lines, just like on a whiteboard. This visual approach makes designing and understanding complex power circuits much more accessible. Another critical feature you’ll likely get to use is the powerful simulation engine . PSIM is optimized for simulating power electronics, meaning it handles the fast switching characteristics and transient behavior of these circuits exceptionally well. You can simulate different operating modes, analyze steady-state conditions, and observe how your circuit behaves under various load conditions. The ability to run simulations quickly and accurately is a huge time-saver. You’ll also be able to explore control design capabilities . PSIM isn’t just about passive components; it excels at simulating the control systems that make power electronics work. You can implement various control strategies, from simple PID controllers to more complex algorithms for motor control or grid synchronization. This allows you to design, tune, and test your control loops within the same environment as your power circuit. Furthermore, waveform analysis and plotting tools are standard. Once a simulation is complete, PSIM provides comprehensive tools to visualize and analyze the results. You can plot voltages, currents, power, efficiency, and many other parameters over time. This data is crucial for understanding the performance of your design, identifying potential issues, and making necessary adjustments. While some advanced features or specific modules might be restricted in free versions, the core simulation, design, and analysis capabilities provide a solid foundation for learning and experimentation. You’ll get a real feel for how PSIM tackles the challenges of power electronics design, which is invaluable for anyone looking to enter this field.

How to Access PSIM for Free (Student/Trial Versions)

Getting your hands on free PSIM software , particularly the student or trial versions, is usually a straightforward process, guys. The primary gateway is the official Powersim website . Navigate to their website – you’ll typically find sections dedicated to ‘Students,’ ‘Academics,’ ‘Downloads,’ or ‘Trials.’ Look for specific links related to educational licenses or evaluation versions. For the Student Version , you’ll likely need to register and provide some proof of your academic affiliation. This might involve using your university email address or uploading a student ID. The process ensures that the software is being used for its intended educational purpose. Once approved, you’ll be provided with download links and installation instructions. Remember to check the specific terms and conditions for the student license, as they can vary regarding usage rights and duration. If you’re not a student but want to try out the full commercial version, the trial version is your best bet. Again, head over to the Powersim website and look for a ‘Trial Download’ or ‘Request a Demo’ option. You’ll usually need to fill out a form with your contact information and sometimes details about your company or project. After submitting the form, you should receive instructions on how to download and install the trial software. These trials are time-limited, so make sure you plan your evaluation period effectively to get the most out of it. It’s crucial to download the software directly from the official source to ensure you’re getting a legitimate and safe copy. Avoid third-party download sites, as they can be unreliable and may distribute malware. By following these steps on the official Powersim website, you can gain access to a powerful simulation tool and start exploring the world of power electronics design without any upfront cost. It’s a fantastic opportunity to build your skills and gain practical experience with industry-standard software.

Limitations of Free PSIM Software

It’s super important to talk about the limitations of free PSIM software so you know exactly what to expect. While access to PSIM through student or trial versions is awesome, it’s not the same as having the full commercial package. One of the most common restrictions you’ll encounter is the circuit size or complexity limit . This means you might not be able to simulate very large or intricate circuits with a high number of components or complex control loops. For academic projects or learning basic concepts, this is usually fine, but for advanced industrial R&D, it could be a bottleneck. Another typical limitation relates to specific modules or advanced features . PSIM often has specialized toolboxes for areas like motor drives, power quality, or battery management. These advanced modules might be excluded from the free versions. Similarly, certain high-end simulation features, like specialized solvers or optimization tools, might also be unavailable. Limited simulation time or speed can sometimes be a factor, although PSIM is known for its speed. Student versions might have constraints that slow down simulations or limit the total simulation duration. For commercial use , it’s essential to understand that student or trial versions are strictly for educational or evaluation purposes. You cannot use them for active product development or commercial projects. Using them in a commercial context would violate the license agreement. Finally, support and updates might be different. While you’ll get access to the software, the level of technical support available for free versions might be limited compared to what commercial customers receive. Updates might also be less frequent. Understanding these limitations upfront will help you manage your expectations and ensure you’re using the free PSIM software appropriately for your learning and development goals. It’s still an incredibly valuable tool, but knowing its boundaries is key.

Alternatives to PSIM for Power Electronics Simulation

While we’re talking about free PSIM software , it’s also worth mentioning that there are other simulation tools out there for power electronics, some of which might offer more accessible free tiers or be open-source. For instance, LTspice is a very popular and completely free analog circuit simulator from Analog Devices. While it’s not specifically tailored for power electronics like PSIM, it’s incredibly powerful and widely used for simulating switching circuits, including basic power converters. Many engineers use LTspice for initial design and verification. Another option is Proteus Design Suite . It offers a free version with limited features, and it’s known for its integrated microcontroller simulation and PCB design capabilities, which can be handy. For those who lean towards open-source solutions, QUCS (Quite Universal Circuit Simulator) is a free and open-source alternative that supports analog, digital, and some power electronic simulations. It might require a steeper learning curve compared to PSIM, but its flexibility is a significant advantage. Also, don’t forget general-purpose tools like MATLAB/Simulink . While not free, educational licenses are often available, and they offer powerful simulation environments with dedicated toolboxes for power systems (like Simscape Electrical). If you’re in academia, exploring MATLAB/Simulink academic options could be beneficial. When looking for alternatives to PSIM software , consider what features are most critical for your work. If it’s pure power electronics simulation, PSIM’s student version is hard to beat for learning. If you need broader circuit simulation or integrated microcontroller capabilities, LTspice or Proteus might be worth exploring. The key is to find a tool that fits your specific project needs and budget. Each of these alternatives, like PSIM, offers a different approach to simulating power electronic systems, and understanding their strengths and weaknesses will help you make an informed decision.

Conclusion: Getting Started with PSIM for Free

So, to wrap things up, while a fully unrestricted, free PSIM software package for commercial use isn’t readily available, you absolutely can get started with PSIM without spending a dime, especially if you’re a student or educator. The PSIM Student Version is your golden ticket for academic learning and research, providing a robust platform to understand power electronics simulation. For those looking to evaluate the full commercial software, trial versions offer a generous window to explore its advanced capabilities. Remember to always access these through the official Powersim website to ensure legitimacy and safety. Be aware of the limitations – circuit size, feature restrictions – but don’t let that deter you. These versions are designed to provide invaluable hands-on experience. For anyone passionate about power electronics, getting familiar with PSIM is a significant step. It’s a tool used in the industry, and having experience with it, even through its free educational offerings, will set you apart. So, go ahead, explore the Powersim website, download the student or trial version, and start simulating! It’s a fantastic way to learn, experiment, and build the future of power electronics. Happy simulating, guys!