Figma UML Use Case Diagrams: A Comprehensive Guide

N.Nodeup 71 views
Figma UML Use Case Diagrams: A Comprehensive Guide

Figma UML Use Case Diagrams: A Comprehensive Guide

Hey guys! Ever wondered how to visually map out user interactions and system functionalities in your Figma designs? Well, look no further! This comprehensive guide will walk you through everything you need to know about creating Figma UML use case diagrams . We’ll cover what they are, why they’re useful, how to create them effectively within Figma, and even some tips and tricks to make your diagrams shine. So, buckle up, because we’re about to dive deep into the world of use case diagrams and how Figma can be your best friend in this process.

Understanding Figma UML Use Case Diagrams: The Basics

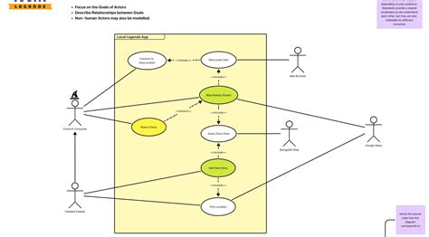
Alright, let’s start with the basics. A Figma UML use case diagram , at its core, is a visual representation of how a user (or an actor ) interacts with a system. Think of it as a roadmap that shows the different ways a user can use your product or service. Each use case represents a specific goal a user wants to achieve, and the diagram outlines the steps and interactions involved. This is incredibly helpful because it clarifies the requirements of your system, ensuring that everyone involved – from designers and developers to stakeholders and clients – has a shared understanding of what the product should do.

Now, let’s break down some key components. First, you have the actors , which are the external entities that interact with the system. These can be human users, other systems, or even hardware devices. Next up are the use cases themselves, represented by ovals. Each oval describes a specific functionality or goal. For instance, in an e-commerce platform, use cases might include “Browse Products,” “Add to Cart,” or “Checkout.” Then, we have the system boundary , a rectangle that encloses all the use cases to clearly define the system’s scope. And finally, relationships are drawn between actors and use cases using lines to show how they interact. There are different types of relationships, such as association (a simple link), generalization (a “is-a” relationship), include (a use case that is always part of another), and extend (a use case that may or may not be part of another). Mastering these elements is the key to creating effective Figma UML use case diagrams that clearly communicate the functionality of your design.

This is where Figma comes in handy. While Figma isn’t specifically designed for UML diagrams like some dedicated tools, its flexibility and ease of use make it an excellent choice for creating and collaborating on these diagrams. You can easily create the shapes, connect them with lines, and customize the appearance to suit your needs. Plus, Figma’s collaborative features allow your entire team to view, edit, and provide feedback in real-time. This promotes transparency and ensures that everyone is on the same page, resulting in better designs and more successful product launches. It’s really a win-win!

Why Use Figma for Use Case Diagrams? Benefits and Advantages

So, why choose Figma for your use case diagrams, you might ask? Well, there are several compelling reasons. The biggest advantage is its accessibility and collaborative nature . Figma is a cloud-based design tool, meaning you can access your diagrams from anywhere with an internet connection. This also means that multiple team members can work on the same diagram simultaneously, streamlining the design process and reducing the risk of miscommunication. Imagine, you can have your designer, your developer, and your product owner all in the same document, making changes and giving feedback in real time. Pretty cool, right?

Another major benefit is familiarity . If your team already uses Figma for design, the learning curve for creating use case diagrams will be minimal. The interface is intuitive, and the tools are easy to pick up, so you can focus on the diagram’s content rather than wrestling with a complex piece of software. It integrates seamlessly into your existing design workflow. It is much faster and easier. Forget about learning a whole new tool just to create your use case diagrams!

Figma also offers flexibility and customization options . While it may not have dedicated UML features, you can easily create the necessary shapes, lines, and annotations to build your diagrams. You have complete control over the visual style, allowing you to tailor the diagrams to your specific needs and branding. You can create custom styles, libraries of reusable components, and even use plugins to enhance your workflow. The possibilities are endless!

Furthermore, Figma’s prototyping capabilities can enhance your use case diagrams. You can link your diagrams to interactive prototypes, allowing stakeholders to experience the system’s functionality firsthand. This is invaluable for gathering feedback and validating your design decisions. This gives you a complete picture of your product, from its basic functionality to its interactive experience. It really helps you to understand how the user will interact with your system. In summary, Figma’s accessibility, collaboration features, ease of use, and flexibility make it an ideal choice for creating and sharing use case diagrams, especially for teams already using the platform. It’s the perfect way to get your entire team on the same page, improve communication, and create better products.

Step-by-Step Guide: Creating Use Case Diagrams in Figma

Alright, let’s get down to the nitty-gritty and learn how to create your own Figma use case diagrams . Don’t worry, it’s easier than you think. Here’s a step-by-step guide to get you started:

1. Set up your Figma file: Open Figma and create a new design file. Give it a descriptive name, like “Use Case Diagram - [Project Name].” This will make it easier to find and organize your work. It’s also a good idea to create a separate page in your Figma file specifically for your use case diagrams, so it is easy to find.

2. Define your actors: Decide who or what will be interacting with your system. Use the rectangle tool to create a shape representing the system boundary. In the same page, Use the Figma’s shape tools (rectangle and circle), or import a pre-made icon to represent the actors, such as a stick figure for a human user or a generic system icon for another external system.

3. Identify your use cases: Brainstorm the specific goals your users will want to achieve within your system. Write down the title, short and clear, of each use case. Use the oval tool to represent each use case, and label them clearly with their names. Make sure the names are concise and easy to understand.

4. Draw the relationships: Use the line tool to connect actors to the use cases they interact with. Use the correct relationships: simple lines for association, arrows for includes and extends. Make sure to clearly label each relationship if needed, or if there is any special detail in the relationship. This is the crucial part, as it’s the glue that holds the diagram together.

5. Add the system boundary: Use the rectangle tool to draw a rectangle around all the use cases to clearly define the system’s scope. This boundary helps to visually separate the system from the external actors.

6. Customize and annotate: Fine-tune the appearance of your diagram by adjusting colors, line weights, and fonts. Add annotations or notes to provide additional context or explanation. Use text boxes to describe the use cases in more detail, if necessary. You can also add notes to specific connections to clarify their meaning.

7. Collaborate and share: Invite your team members to view and collaborate on your diagram. Figma’s real-time collaboration features make it easy for everyone to provide feedback, make changes, and stay on the same page. Share the link of your diagram with your team.

By following these steps, you’ll be well on your way to creating effective and informative Figma use case diagrams. Remember, practice makes perfect, so don’t be afraid to experiment and iterate as you go.

Figma Use Case Diagram Tips and Tricks for Success

Want to take your Figma use case diagrams to the next level? Here are some tips and tricks to help you create even more effective and visually appealing diagrams:

1. Use a consistent style: Create a style guide for your diagrams, including shapes, colors, fonts, and line weights. This will help maintain consistency across your diagrams and make them easier to understand. Decide on a color scheme, font, and other elements before you start. This also gives the diagrams a professional and polished look.

2. Organize your diagram logically: Arrange your use cases and actors in a way that reflects their relationships and the flow of interactions. Use clear and concise labels to avoid confusion. Good organization makes the diagram easier to follow and comprehend. This is where your design skills come into play. A well-organized diagram is much easier to understand.

3. Keep it simple: Avoid overcrowding your diagrams with too many use cases or complex relationships. Focus on clarity and conciseness. A simpler diagram is often more effective than a complicated one. Remember, the goal is to communicate clearly.

4. Leverage Figma’s features: Take advantage of Figma’s features, such as components, auto layout, and frames. Create reusable components for actors, use cases, and other elements to save time and ensure consistency. Use auto layout to automatically adjust the spacing between elements as you add or remove them. Use frames to organize your diagrams and create different versions.

5. Use plugins: Explore Figma plugins that can streamline your workflow. Plugins like “Diagrams.net” or “Lucidchart” can provide dedicated UML diagramming tools, making it even easier to create use case diagrams. However, if you are familiar with the tool, it’s much better to keep using the standard Figma tools.

6. Get feedback: Show your diagrams to your team members and ask for feedback. Are the use cases clear? Are the relationships easy to understand? Are there any areas that need improvement? This is the best way to ensure that your diagrams are effective and meet your needs.

By implementing these tips and tricks, you can create professional-looking use case diagrams that effectively communicate your design vision and help your team build better products. It is always a good idea to learn some shortcuts to speed up your work.

Conclusion: Mastering Use Case Diagrams in Figma

So there you have it, folks! You now have a solid understanding of how to create Figma use case diagrams . We’ve covered the basics, explored the benefits, walked through the step-by-step process, and shared some helpful tips and tricks. Using Figma for these diagrams is a fantastic way to enhance collaboration, improve communication, and create better designs. With a little practice, you’ll be able to create diagrams that effectively map out user interactions and system functionalities. Remember to keep it simple, stay organized, and always seek feedback. Happy diagramming, and go create some amazing designs!

Now, go forth and create those diagrams! Don’t be afraid to experiment, learn, and iterate. The more you practice, the better you’ll become. And who knows, maybe you’ll even discover some new and innovative ways to use Figma for your design workflow. And always remember, clarity and communication are key. Good luck, and have fun creating!